IZA Zaanstreek-Waterland
IZA Zaanstreek-Waterland is een samenwerking van verschillende partijen op het gebied van wonen, zorg, welzijn en sport. Het betreft een netwerk van zorgorganisaties, welzijnsorganisaties, woningcorporaties, onderwijsinstellingen, zorgverzekeraar en gemeenten, die gezamenlijk werken aan toekomstbestendige zorg.
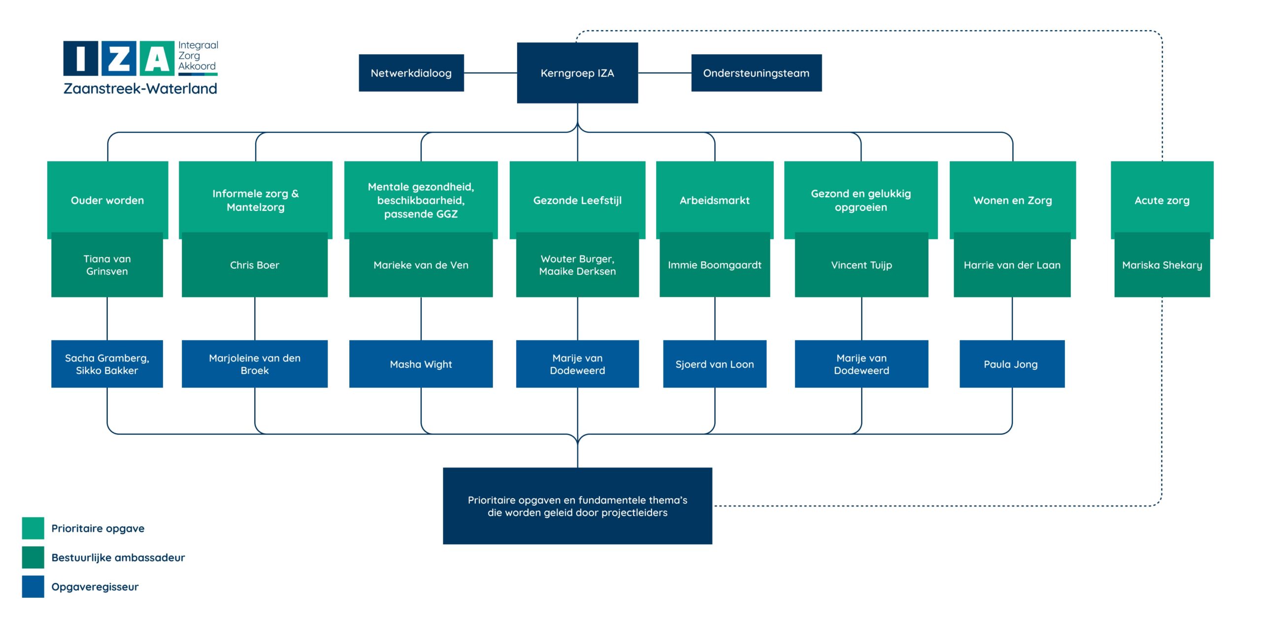
Vanuit de beschreven doelstellingen in het regioplan Zaanstreek-Waterland, wordt gestreefd naar een domeinoverstijgende samenwerking met als ambitie ‘Samen leven voor een 7’. Hierop is een structuur ingericht met bestuurlijk ambassadeurs, opgaveregisseurs en een programmateam bestaande uit gemeenten, Zilveren Kruis en ZONH.
De inzet betreft het gebied van de gemeenten Zaanstad, Wormerland, Oostzaan, Landsmeer, Waterland, Edam-Volendam en Purmerend. Waar nodig wordt samengewerkt met aangrenzende regio’s.
Het kernteam is het overlegorgaan waarin afstemming en besluitvorming plaatsvindt door de bestuurlijk ambassadeurs.
Berichten van het team
‘Aan tafel over zorg en gezondheid’ komt naar Zaanstreek Waterland



